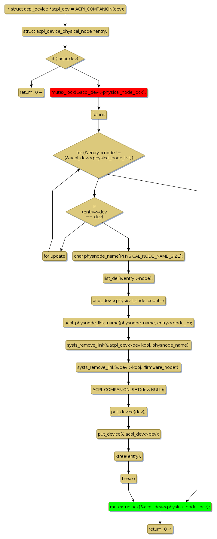
Instance Verification Kit (IVK)
mutex lock @ [6353+42+/linux-3.19-rc1/drivers/acpi/glue.c]
Instance Signature: physical_node_lock
|
The Matching Pair Graph:
|
|
Function Name
|
Control Flow Graph (CFG)
|
Events Flow Graph (EFG)
|
Source Correspondence
|
|
acpi_unbind_one
|
|
|
[6189+15+/linux-3.19-rc1/drivers/acpi/glue.c]
|